首页
招生信息
申请入学SCF
申请转学ECA
交换生项目
常见问题
学院概况
学院简介
领导团队
组织机构
专业设置
服装与服饰设计(中英合作)
专业简介
专业教学空间
校外实习实践基地
环境设计(中英合作)
专业简介
专业教学空间
校外实习实践基地
师资团队
东华师资
爱丁堡师资
兼职教授
师资招聘
学术研究
学生工作
团学活动
团学组织
社会实践
创新创业
风采展示
师生联席委员会
奖助事务
学生风采
首页
学生工作
奖助事务
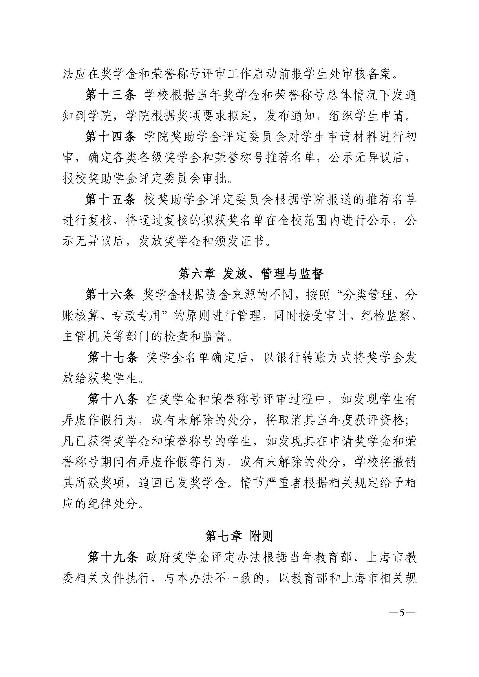
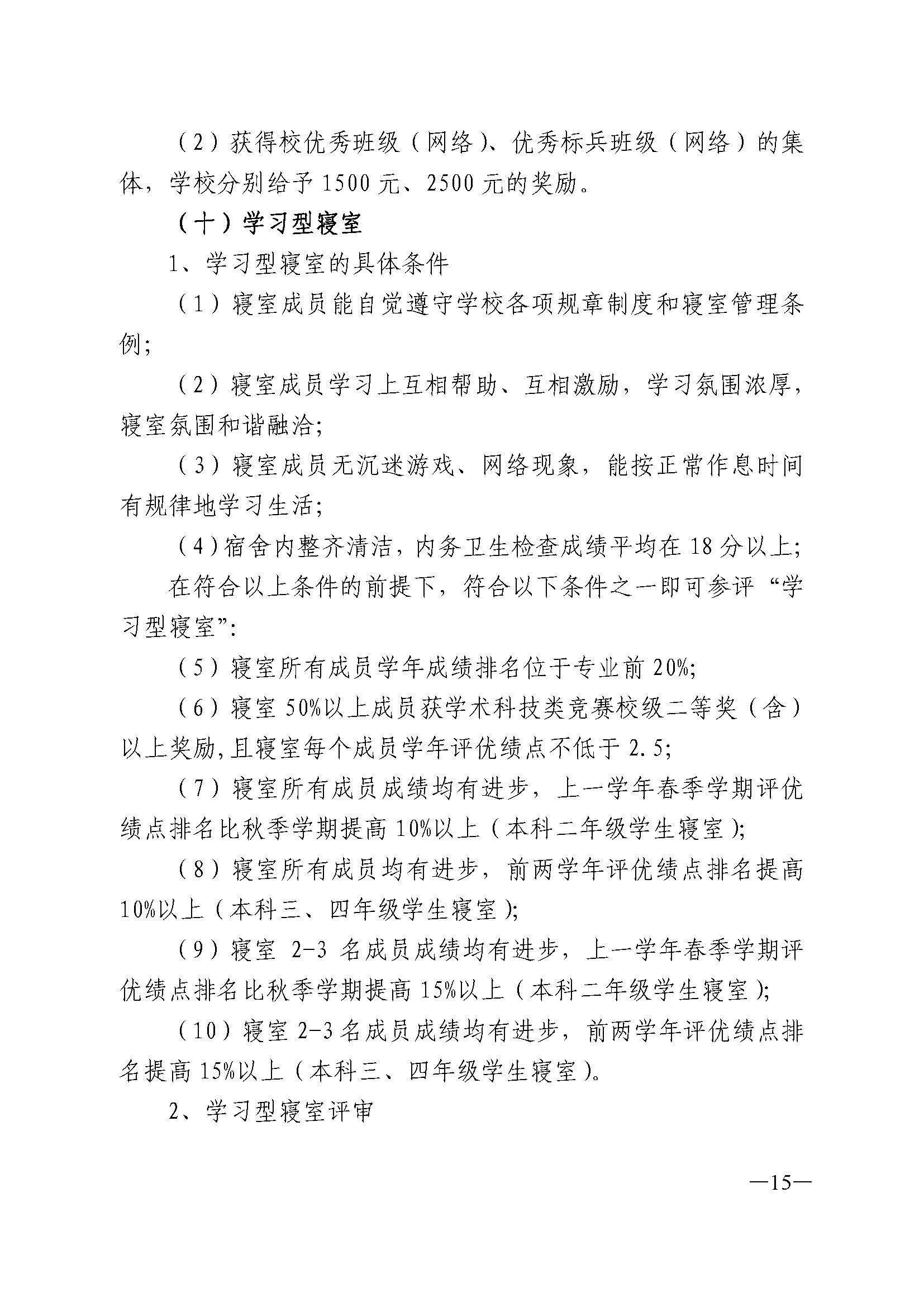
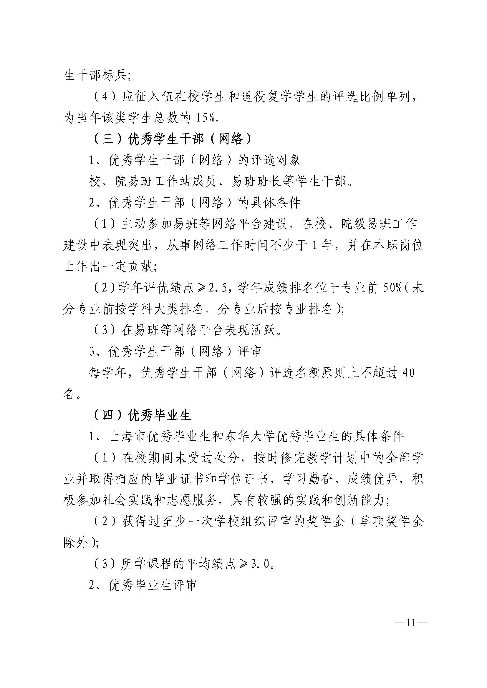
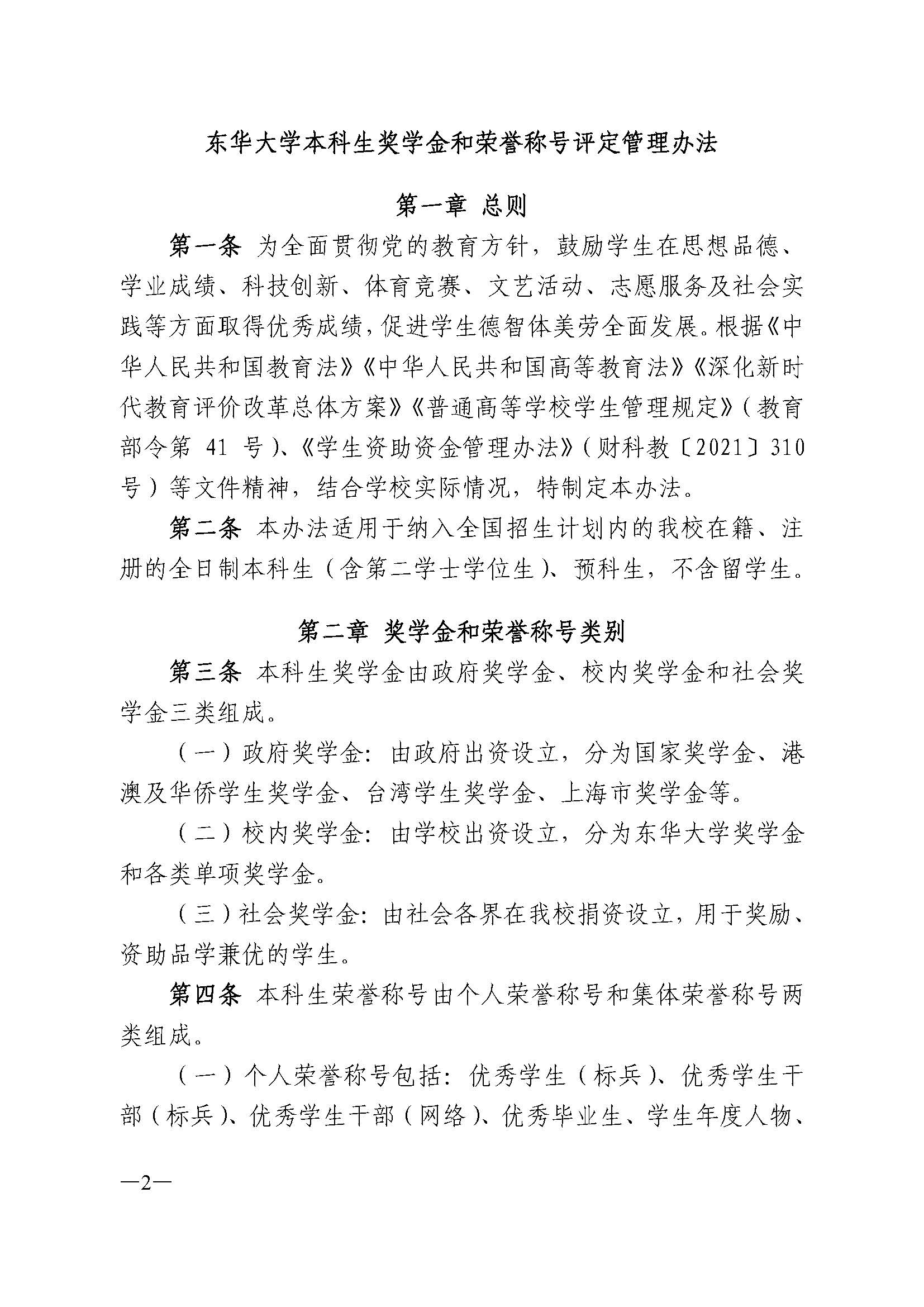
东华大学本科生奖学金和荣誉称号评定管理办法